This post explains how to perform a Rolling Index Build on a Kubernetes environment running Percona Operator for MongoDB.

Why and when to perform a Rolling Index Build?
Building an index requires:
- CPU and I/O resources
- Database locks (even if brief)
- Network bandwidth
If you have very tight SLAs or systems that are already operating close to their peak capacity, building an index the traditional way could lead to an outage.
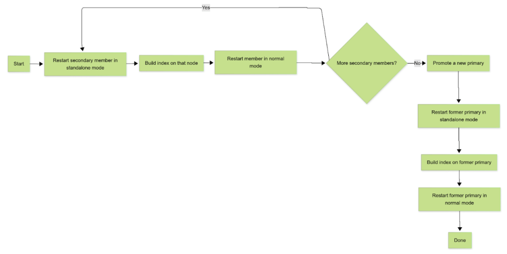
A Rolling Index Build approach takes advantage of the replica set architecture by building the index on a single non-primary member at a time. This reduces the impact while maintaining the availability of the system.
If you have been managing MongoDB for some time, you likely know how to perform a Rolling Index Build. The following workflow explains the process:

However, things get more complicated in the Kubernetes world, as you cannot simply stop the mongod process in a pod. If you were to do so, the health check would fail, causing Kubernetes to spin up a new replacement pod immediately.
This prevents a straightforward approach to performing a rolling index build. Fortunately, there’s Percona Operator for MongoDB that addresses this challenge.
Step-by-step: Rolling Index Build
Let’s see the procedure for a 3-node replica set. In case you want to replicate this, here is the cr.yaml I’ve used after installing Percona Operator for MongoDB on my Kubernetes cluster:
|
1 2 3 4 5 6 7 8 9 10 11 12 13 14 15 16 17 18 19 20 21 22 23 24 25 26 27 |
tee testrs.yml <<EOF apiVersion: psmdb.percona.com/v1 kind: PerconaServerMongoDB metadata: name: testrs spec: crVersion: 1.20.1 image: percona/percona-server-mongodb:7.0.18-11 unsafeFlags: replsetSize: true mongosSize: true upgradeOptions: apply: disabled schedule: "0 2 * * *" secrets: users: testrs replsets: - name: rs0 size: 3 affinity: antiAffinityTopologyKey: "none" volumeSpec: persistentVolumeClaim: resources: requests: storage: 3Gi EOF |
You can deploy it in the current namespace by running:
|
1 |
kubectl apply -f testrs.yml |
1. Verify the topology
After the deployment is complete, find the MongoDB pods:
|
1 2 3 4 5 6 |
$ kubectl get pods NAME READY STATUS RESTARTS AGE my-op-psmdb-operator-67b6686ffd-dmp8z 1/1 Running 0 24h testrs-rs0-0 1/1 Running 0 62m testrs-rs0-1 1/1 Running 0 4m47s testrs-rs0-2 1/1 Running 0 62m |
Pick one pod and start a shell against it:
|
1 |
kubectl exec -it testrs-rs0-0 -- /bin/bash |
Verify the topology to see the current primary and secondary members:
|
1 2 3 4 5 |
$ mongosh -u clusterAdmin -p password rs0 [direct: primary] test> rs.status().members.forEach(m => print(m.name + " - " + m.stateStr)) testrs-rs0-0.testrs-rs0.percona-operator-testing.svc.cluster.local:27017 - PRIMARY testrs-rs0-1.testrs-rs0.percona-operator-testing.svc.cluster.local:27017 - SECONDARY testrs-rs0-2.testrs-rs0.percona-operator-testing.svc.cluster.local:27017 - SECONDARY |
2. Stop one Secondary
In this case, we can take advantage of the Operator feature to avoid the restart-on-fail loop for Percona Server for MongoDB containers.
Let’s start by doing this in one of our secondary nodes testrs-rs0-1:
|
1 |
kubectl exec -it testrs-rs0-1 -c mongod -- sh -c 'touch /data/db/sleep-forever' |
Now we can safely stop the mongod process:
|
1 |
kubectl exec -it testrs-rs0-1 -c mongod -- sh -c 'mongod --shutdown' |
This causes the pod to be restarted in “infinite sleep” mode, without starting mongod. We can connect to a different member and verify the status of the replica set:
|
1 2 3 4 5 6 |
kubectl exec -it testrs-rs0-0 -- /bin/bash $ mongosh -u clusterAdmin -p password rs0 [direct: primary] test> rs.status().members.forEach(m => print(m.name + " - " + m.stateStr)) testrs-rs0-0.testrs-rs0.percona-operator-testing.svc.cluster.local:27017 - PRIMARY testrs-rs0-1.testrs-rs0.percona-operator-testing.svc.cluster.local:27017 - (not reachable/healthy) testrs-rs0-2.testrs-rs0.percona-operator-testing.svc.cluster.local:27017 - SECONDARY |
3. Starting in standalone mode
We’ll be starting mongod manually, so let’s write down the configuration options from one of the remaining nodes:
|
1 2 3 |
$ kubectl exec -it testrs-rs0-2 -c mongod -- /bin/bash $ ps -ef | grep mongo mongodb 1 0 1 14:45 ? 00:00:01 mongod --bind_ip_all --auth --dbpath=/data/db --port=27017 --replSet=rs0 --storageEngine=wiredTiger --relaxPermChecks --clusterAuthMode=x509 --enableEncryption --encryptionKeyFile=/etc/mongodb-encryption/encryption-key --wiredTigerIndexPrefixCompression=true --quiet --tlsMode preferTLS --sslPEMKeyFile /tmp/tls.pem --tlsAllowInvalidCertificates --tlsClusterFile /tmp/tls-internal.pem --tlsCAFile /etc/mongodb-ssl/ca.crt --tlsClusterCAFile /etc/mongodb-ssl-internal/ca.crt |
Now we are ready to start our stopped node in standalone mode. Since our pod is in the “infinite sleep” mode, we need to build the TLS certificates. In “normal” mode, these steps happen automatically:
|
1 2 3 |
kubectl exec -it testrs-rs0-1 -c mongod -- /bin/bash cat /etc/mongodb-ssl/tls.key /etc/mongodb-ssl/tls.crt > /tmp/tls.pem cat /etc/mongodb-ssl-internal/tls.key /etc/mongodb-ssl-internal/tls.crt > /tmp/tls-internal.pem |
Now, based on the configuration options we wrote down, we can prepare the command to start mongod in standalone mode. Start by removing the –replset parameter, changing the default port, and binding to localhost (for extra security). Optionally remove the –auth parameter for convenience. You should end up with something like this:
|
1 |
mongod --dbpath=/data/db --port=27117 --storageEngine=wiredTiger --relaxPermChecks --enableEncryption --encryptionKeyFile=/etc/mongodb-encryption/encryption-key --wiredTigerIndexPrefixCompression=true --quiet --tlsMode preferTLS --sslPEMKeyFile /tmp/tls.pem --tlsAllowInvalidCertificates --tlsClusterFile /tmp/tls-internal.pem --tlsCAFile /etc/mongodb-ssl/ca.crt --tlsClusterCAFile /etc/mongodb-ssl-internal/ca.crt |
Run that command, and mongod will start. Logs will be printed to stdout, so we leave this shell session alone for now.
4. Build the Index
Start a new shell session, connect to the pod we are working with, and build the index:
|
1 2 3 4 |
$ kubectl exec -it testrs-rs0-1 -c mongod -- /bin/bash $ mongosh --port 27117 use mydb db.mycollection.createIndex({ myfield: 1 }, { name: "my_index_name" }) |
When the index build finishes, shut down mongod from the shell:
|
1 |
db.shutdownServer() |
5. Resume normal operation
After the shutdown is complete, we can delete the “sleep-forever” file to go back to “normal” pod behavior:
|
1 |
kubectl exec -it testrs-rs0-1 -c mongod -- sh -c 'rm /data/db/sleep-forever' |
As soon as this file is removed, the mongod process on the pod will automatically start with the usual arguments. The node should eventually catch up via oplog apply and go back to Secondary state.
6. Repeat on other Secondaries
Now simply repeat steps one through five on each remaining secondary node. This process can be scripted, but it’s safer to proceed manually unless you’re very sure of your automation.
7. Execute on the Primary
After all secondaries have the new index, you can perform a controlled failover:
|
1 2 3 |
kubectl exec -it testrs-rs0-0 -- /bin/bash $ mongosh -u clusterAdmin -p password rs0 [direct: primary] test> rs.stepDown() |
This part obviously will have some impact, so ideally, perform it during off-hours. Once the new primary is promoted, all that remains is to repeat the steps 1-5 on the former primary.
Summary
When managing a production-grade MongoDB, schema changes—like adding indexes—must be carefully planned to avoid performance degradation or downtime. While MongoDB has improved the index build process over time, in some cases, it is still impossible to create an index directly on a primary server without affecting the system.
With a rolling approach, you can safely add indexes across your MongoDB replica set with minimal disruption to production workloads, even with the added complexity of Kubernetes.
One caveat to keep in mind is that the oplog window has to be big enough. If your index takes two hours to build, you should have at least a two hour oplog window (probably even a bit more to be safe).
