Keeping Your Data Safe: An Introduction to Data-at-Rest Encryption in Percona XtraDB Cluster.
In the first part of this blog post, we learned how to enable GCache and Record-Set cache encryption in Percona XtraDB Cluster. This part will explore the details of the implementation to understand what happens behind the scenes.
Record Set cache and GCache expose the API visible by the client application (Galera library) as the memory allocator. The client simply asks for the buffer of a given size and, as a result, gets the pointer. Then, he can do anything with that memory.
Mmap is used behind the scenes. So, the file is created on disk and mmap-ed to the process’s virtual memory. The allocator allocates the requested amount of memory and returns it to the client.
As a result of such an approach, the application sees all the memory it allocates as in RAM while it is an on-disk file. An additional consequence is that the application performs no file I/O operations anywhere.
The diagram below shows the simplified view of relations of internal parts:

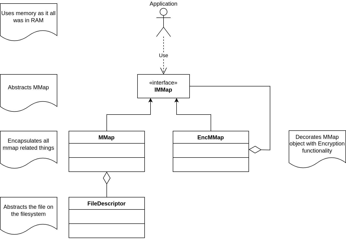
FileDescriptor abstracts a file on the disk. MMap abstracts the mapping of the file to the process’s virtual memory. As the file is directly mmapped to the process’s virtual memory, no file I/O operations are performed, which could be intercepted by the layer responsible for encryption/decryption. That’s why encryption is implemented on MMap layer.
The diagram below shows a simplified view of relations with encryption introduced:

We introduced EncMMap class, which is the decorator of MMap, encapsulating all encryption details. The application sees the same memory access interface regardless of whether encryption is used.
The internal implementation of EncMMap is inspired by the project (probably a student’s project) description from Stanford University’s Computer Science Department. It is more a question than an answer but gives ideas about how a similar problem can be approached.
The diagram below shows more insights into what happens on which layer:

The idea is to have a relatively small pool of RAM pages (encryption cache) that act as a backend for VM1. If the page from VM1 is not mapped to the physical memory from the cache, a free page from the cache is mapped. Encrypted content from underlying VM2 is fetched, decrypted, and stored on the cache’s page.
If there is no free page in the cache, existing pages, if changed, are encrypted and flushed to VM2, then mapped as needed.
Let’s see, case by case, how it works.
As we can see, RAM pages cache (aka encryption cache) was introduced. Depending on the resources available, we can control its parameters, such as the overall size and the page size.
gcache.encryption_cache_page_size / allocator.encryption_cache_page_size – These parameters control the size of the encryption page. If the size is lower, there will be more pages in the cache.
The smaller the page is, the quicker encryption/decryption happens, but also page swaps may happen more often.
If the page is bigger, encryption/decryption is slower, but if the application operates on relatively the same region of the memory, there is no need for swapping pages
gcache.encryption_cache_size / allocator.encryption_cache_size – These parameters control the size of the physical RAM used by the encryption cache.
Every file is encrypted with its file key. Off-pages are short-living files, so that’s enough. The file key is not stored anywhere for them. However, this is not the case for GCache RingBuffer file. We also need to be able to decrypt the RingBuffer file after the server restart, so its encryption key has to be stored somewhere.
The file key is encrypted with the master key and then stored in the RingBuffer file itself in its header. The master key is stored in the server’s Keyring Component (that is why we need to configure the Keyring Component).
The master key can be rotated at any time by executing
|
1 |
ALTER INSTANCE ROTATE GCACHE MASTER KEY; |
The deep reencryption of the RingBuffer file can be achieved by deleting GCache RingBuffer file and restarting the server. The new file key will be generated.
Yet another thing worth mentioning is that if the Keyring File component is used for testing purposes, the keyring file has to be stored outside of the data directory. This is because the SST script would delete this file in another case. RingBuffer master key is generated at the very beginning of Galera initialization when RingBuffer file is created, and then SST happens, and we need the master key to survive the SST.
This blog post explains all the details related to GCache and Record-Set cache encryption to the extent that allows making a conscious decision if you need to encrypt them and what happens when you enable encryption.
MySQL Performance Tuning is an essential guide covering the critical aspects of MySQL performance optimization.
Resources
RELATED POSTS